台湾作家庄祖宜指大陆作家殳俏侵权 抄袭饮食作品
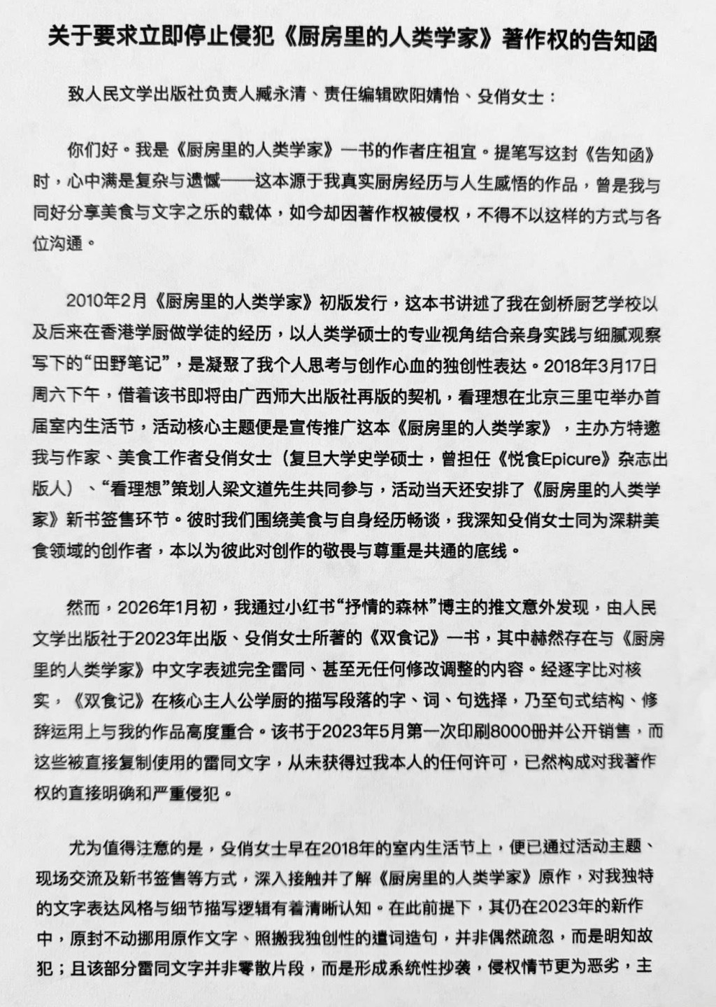
近日,旅美台湾作家庄祖宜在社交媒体指,其知名著作《厨房里的人类学家》遭到中国大陆知名作家殳俏逐字抄袭,已发律师函给对方和出版社告知,但仍未获回应。
庄祖宜称,她本人认识对方,因此先自行通过微信联系沟通,没想到遭对方删除好友置之不理。接着透过简体版权所有的理想国出版社转达讯息,对方仍不予回应。

旅美台湾作家庄祖宜指著作遭中国大陆作家殳俏逐字抄袭。

旅美台湾作家庄祖宜指著作遭中国大陆作家殳俏逐字抄袭。

庄祖宜丈夫林杰伟曾任美国驻成都总领事,她也曾在成都生活。
庄祖宜不满著作被炒袭。

2018年,庄祖宜曾与殳俏同场对谈餐饮文化怪现场。
上个月底,她与律师合力撰写侵权告知函,内容指殳俏“原封不动挪用”其内容,同时发出电子文件与签名纸本给人民文学出版社和殳俏本人的注册公司,目前纸本签收已逾多日,对方仍丝毫不回应。
庄祖宜毕业于台湾师范大学英语学系、美国哥伦比亚大学人类学研究所,在台湾饮食文学圈享有知名度,曾著有《餐桌上的人间田野》、《厨房里的人类学家》等作,其夫婿是美国驻成都最后一任总领事林杰伟,她也曾在成都生活。
---------------------------------------------
>>>星岛网WhatsApp爆料热线(416)6775679,爆料一经录用,薄酬致意。
>>>立即浏览【移民百答】栏目:新移民抵埗攻略,老华侨也未必知道的事,移民、工作、居住、食玩买、交通、报税、银行、福利、生育、教育。
>>>星岛网WhatsApp爆料热线(416)6775679,爆料一经录用,薄酬致意。
>>>立即浏览【移民百答】栏目:新移民抵埗攻略,老华侨也未必知道的事,移民、工作、居住、食玩买、交通、报税、银行、福利、生育、教育。
