双星名人争产战︱84岁“中国鞋王”与儿子断绝关系 “不能让拥美国身份的人接班”
甫踏入2026年,内地拥有百年历史的知名鞋企“双星名人”发生家族就公司控制权争夺战。上周六(3日),现年84岁的前总裁汪海发声明,正式宣布与儿子汪军、儿媳徐英断绝父子及姻亲关系。声明提出,汪海表明不能接受“拥有美国人身份”的人接班。
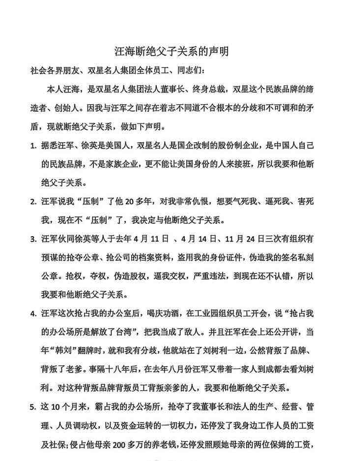
汪海在声明中列举11条理由,其中“接班人国籍”被置于首位。他也说,汪军与徐英均为美国身份,双星名人是国企改制后的股份制企业,属于中国人的民族品牌,绝不能让“美国身份的人”接班。

双星名人为内地知名鞋企。

双星名人前总裁汪海(左)发声明,与儿子及媳妇断绝关系。

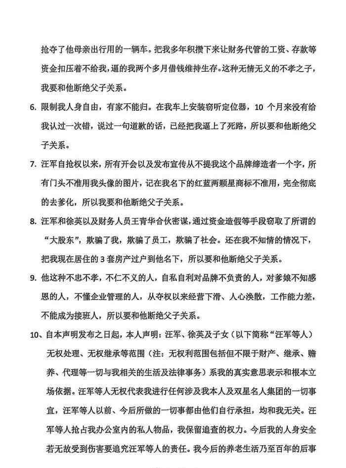
双星名人前总裁汪海发出的声明。

双星名人前总裁汪海发出的声明。

双星名人前总裁汪海发出的声明。
除了国籍问题,汪海还痛斥儿子掌权后搞“去创始人化”﹐又指对方多次“抢公章”、“逼宫”,直指其“背叛品牌、背叛老爹”。
汪海在声明中说:“汪军说我压制了他20多年……我现在不压制了,决定与他断绝父子关系”,“汪军抢占我的办公室后,喝庆功酒,说抢占办公场所是解放了台湾。”
观察者网报道,这场父子反目并非突发。矛盾的种子埋于2022年,汪海儿媳徐英控股80%的“青岛星迈达工贸有限公司”通过增资,取得双星名人56.96%的股份,成为第一大股东。创始人汪海虽然名义上保留了职位,但实际上失去了对公司的绝对控制。
2025年5月,矛盾公开化。汪海发信指控儿孙“逼宫”,并质疑公司在他不知情下被搬迁。此后双方陷入长期拉锯,目前升级到“断绝关系”。
---------------------------------------------
>>>星岛网WhatsApp爆料热线(416)6775679,爆料一经录用,薄酬致意。
>>>立即浏览【移民百答】栏目:新移民抵埗攻略,老华侨也未必知道的事,移民、工作、居住、食玩买、交通、报税、银行、福利、生育、教育。
>>>星岛网WhatsApp爆料热线(416)6775679,爆料一经录用,薄酬致意。
>>>立即浏览【移民百答】栏目:新移民抵埗攻略,老华侨也未必知道的事,移民、工作、居住、食玩买、交通、报税、银行、福利、生育、教育。
